안녕하세요!
에이아이트릭스 RA/QA Manager, Noah(김동엽) 입니다.
RA/QA팀에서는 인공지능 의료기기 규제분야의 다양한 인사이트를 전달하기 위한 포스트를 게시하고 있습니다.
이번 포스팅은 FDA에서 지난 9월에 발행한 Clinical Decision Support Software(CDSS) 가이던스에 관한 리뷰입니다. 가이던스 원문은 26페이지에 달하는 분량인데, 규제 용어나 문법에 익숙치 않은 분들은 가이던스 전문을 이해하기 위해 많은 시간을 들여야하기 때문에 본 포스팅에서는 가이던스를 보다 쉽게 설명하고 요약하려 합니다.

“CDSS”란, Clinical Decision Support System/Software의 약어로, “임상의사결정지원시스템” 혹은 “임상의사결정지원소프트웨어”라 불리기도 하며, 환자 진료와 관련된 진단·치료·처방 등의 의사결정을 지원해주는 의료정보기술 시스템을 뜻합니다.
“의료기기” 범위에 해당되는 CDSS는 FDA(미국 식품의약국)로부터 규제에 따라 감시를 받게 됩니다. 따라서 CDSS를 개발하려는 업체에게는 CDSS가 제공하는 기능이 의료기기에 해당하는지를 판단하는 것이 중요한 활동 중 하나입니다.
2016년, 미국은 의료기기의 개발을 가속화하려는 등의 목적으로 ‘21세기 치료법 (21st Century Cures Act)’을 제정하였고, 의료기기 범위에서 특정 CDSS 기능을 면제하는 조항을 신설했는데요, 다만 산업계에서는 이러한 조항을 해석하고 적용하는 것에 일부 어려움을 겪고 있었습니다.
이를 위해 FDA는 의료기기에 해당되는 CDSS 기능의 (1)기준, (2)판단방법, (3)사례를 명확하게 하기 위해 본 가이던스를 발행했습니다.
CDSS 기능의 의료기기 해당여부 판단 기준 (개요)
FDA의 감시를 받게 되는 제품(= 의료기기)은 “Device” 라고 조항에서 표현됩니다.
FDA의 감시를 받지 않는 제품(= 비의료기기)은 "Non-Device"라고 가이던스에서 표현됩니다.
CDSS 기능의 의료기기 해당여부를 판단하는데에는 두 가지 기준이 적용됩니다.
(1) 의료기기 정의에 관한 조항 -Section 321(h)of FD&C Act (Title 21 of CFR, Code of Federal Regulations)
(2) 의료기기 면제에 관한 조항 -Section 360j(o)(1)of FD&C Act (21st Century Cures Act에 의해 신설)
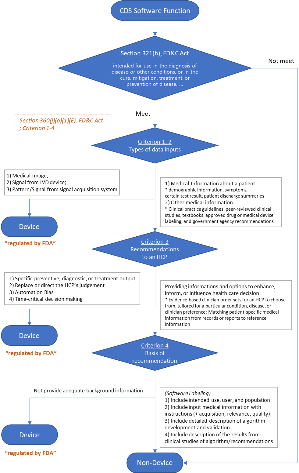
CDSS의 의료기기 해당여부는 아래의 판단 흐름도(요약)에 따라 진행됩니다.
제품 기능의 사용목적이 '질병이나 상태에 대한 진단, 치료, 완화, 예방 등'을 위한 것이라면 (1)에 따라 의료기기에 해당되지만, (2)의 면제 조항을 만족하는 기능의 경우는 의료기기 범위에서 면제됩니다. 최종적으로 의료기기에 해당하는 기능을 사용하는 CDSS는 FDA의 규제를 적용 받게 됩니다.
이때 여러 기능이 있는 CDSS에 의료기기와 비의료기기 기능이 모두 포함된 경우에는, FDA가 의료기기에 해당하는 기능만 평가하고 감시하게 됩니다. 다만 의료기기 기능을 평가함에 있어서, 비의료기기 기능이 의료기기 기능의 안전성과 유효성에 미치는 영향을 평가하게 될 수는 있습니다.
또한 FDA는 본 가이던스에서 HCP가 사용하는 소프트웨어 뿐만 아니라, 환자나 간병인이 사용하는 기능도 본 규제 정책에 포함시킬 것을 예고하였습니다.

CDSS 기능의 의료기기 해당여부 판단 기준 (상세)
의료기기 면제에 관한 조항에 대해 더 자세히 살펴보겠습니다.
(2) 의료기기 면제에 관한 조항 -Section 360j(o)(1)of FD&C Act (21st Century Cures Act에 의해 신설)
조항에 따르면 CDSS의 기능이 Section 360j(o)(1)(E)의 네가지 기준을 동시에 만족할 경우, 해당 기능은 의료기기 정의에서 면제됩니다.
Criterion 1) not intended to acquire, process, or analyze a medical image or a signal from an in vitro diagnostic device or a pattern or signal from a signal acquisition system
Criterion 2) intended for the purpose of displaying, analyzing, or printing medical information about a patient or other medical information (such as peer-reviewed clinical studies and clinical practice guidelines
Criterion 3) intended for the purpose of supporting or providing recommendations to a health care professional about prevention, diagnosis, or treatment of a disease or condition
Criterion 4) intended for the purpose of enabling such health care professional to independently review the basis for such recommendations that such software presents so that it is not the intent that such health care professional rely primarily on any of such recommendations to make a clinical diagnosis or treatment decision regarding an individual patient
위의 조항만 읽어본다면 모호하게 해석될 수 있는 여지가 굉장히 많습니다. 예를 들어, (1) Signal/Pattern과 Medical Information의 차이점, (2) Recommendation의 구체적 정의, (3) Basis for the recommendation의 구체적 정의 등.
이를 위해 FDA는 본 가이던스에서 각 조건에 대한 구체적인 해석과 사례를 다음과 같이 제시합니다.
Criterion 1) Not intended to acquire, process, or analyze a medical image or a signal from an in vitro diagnostic device or a pattern or signal from a signal acquisition system
(1) Medical Image, (2) IVD기기의 Signal, (3) 신호획득시스템의 Pattern or Signal 이 입력으로 사용되는 경우에는 의료기기에 해당됩니다.
Medical Image: 의료영상시스템(e.g., CT, X-ray, 초음파, MRI)으로부터 신체를 보거나 의료 목적으로 사용하기 위해 생성된 영상. 의료 목적이 아닌채 수집되었어도 의료 목적으로 처리되거나 분석된다면 Medical Image로 간주
Signal: 의료 목적으로 신체에 부착 또는 신체 내부/외부에서 매개변수를 측정하는 신호획득시스템 (ex. ECG, 조직/혈액/체액 등의 샘플 수집)
Pattern: 신호 또는 신호획득장치에서 multiple, sequential, or repeated 하게 측정되는 것 [ex. ECG, NGS, CGM(continuous glucose monitors)]
📌 시설보안에 엑세스하기 위한 생체인식의 목적으로 망막 이미지를 분석하는 것과 같이, 의료기기의 목적으로 사용되지 않는 경우에는 의료기기로 분류되지 않습니다.
Criterion 2) Intended for the purpose of displaying, analyzing, or printing medical information about a patient or other medical information (such as peer-reviewed clinical studies and clinical practice guidelines
(1) Medical information about a patient 또는 (2) other medical information (such as peer-reviewed clinical studies and clinical practice)이 입력으로 사용되는 경우에는 의료기기에서 면제됩니다 (다른 조건도 동시에 만족하는 전제하에).
Medical Information about a patient: Clinical conversation에서 일반적으로 전달되는 수준의 정보를 의미함. (e.g., demographic information, symptoms, certain test result, patient discharge summaries)
Other medical Information: 독립적으로 검증되고, 정확하며, 신뢰할 수 있고, 중요 정보를 생략하지 않은 “Clinical Evidence”로서 사용되는 정보 (e.g., clinical practice guidelines, peer-reviewed clinical studies, textbooks, approved drug or medical device labeling, and government agency recommendations)
📌 [Criterion 1의 signal/pattern]과 [Criterion 2의 medical information]를 구분짓는 요소 중 하나는 샘플링 빈도(Sampling frequency) 입니다. 단일 개별 테스트나 측정값은 medical information이지만, 이러한 정보를 연속적으로 샘플링하면 signal/pattern 입니다.
Criterion 2에 해당하는 기능의 사례는 다음과 같습니다.
- The report from a radiology study (e.g., “BIRADS category 4 lesion is present”) or Summary info. about the legally marketed CAD SW (e.g., “12 CAD annotations are present”)
- abnormal heart rhythm에 대한 설명과 함께 HCP가 주석을 추가한 ECG report (e.g., “the patient shows signs of Atrial Fibrillation”)
- 다른 기허가 의료기기로부터의 혈압 수치 결과 (* 단일 측정값)
- EHR의 lab test result (* 단일 측정값)
Criterion 3) Intended for the purpose of supporting or providing recommendations to an HCP about prevention, diagnosis, or treatment of a disease or condition
질병이나 상태의 예방/진단/치료에 대한 권고사항(Recommendations)을 제공함으로써 HCP(Health Care Provider)의 결정을 돕는 목적이라면 의료기기에서 면제됩니다 (다른 조건도 동시에 만족한다는 전제하에). 즉, 근거 기반의 도구(tools)를 제공하지만, 특정 액션을 지시함으로써 HCP의 결정을 대체하거나 지시하지는 않습니다.
Criterion 3에 해당하는 기능은 다음과 같습니다.
- 예방, 진단 또는 치료 옵션의 목록
- 예방, 진단 또는 치료 옵션의 우선순위 목록
- 고려가능한 후속 조치 또는 다음 단계에 대한 옵션 목록 (e.g., 진료실 방문, 입원)
Criterion 3에 해당하는 사례는 다음과 같습니다.
- Evidence-based clinician order sets for an HCP to choose from, tailored for a particular condition, disease, or clinician preference;
- Matching patient-specific medical information from records or reports to reference information (e.g., clinical guidelines);
- Reminders for preventive care or clinician’s orders; and Patient data reports and summaries (e.g., discharge paper)
반면, (1) 특정한 예방/진단/치료 방법을 제공하는 경우나 (2) Automation Bias를 초래하거나 Time-critical decision making에 사용되는 경우, 또는 (3) HCP의 판단을 대체/지시하려는 목적의 경우라면 의료기기에 해당됩니다.
Automation Bias: HCP가 CDSS의 권고사항에 지나치게 의존하여 errors of commission(잘못된 내용임에도 올바른 것으로 수용함), 또는 omission(CDSS의 권고사항이 제공되지 않아서 액션을 취하지 않음)을 초래하는 것. CDSS가 옵션 목록이나 완전한 정보를 제공하지 않고, 하나의 구체적인 권고사항을 제공할때 발생할 가능성이 높음.
Time-critical decision making: HCP가 긴급한 액션을 요구받는 상황. 이때는 HCP가 다른 정보를 고려할 시간이 충분하지 않기 때문에 Automation Bias(권고사항에 지나치게 의존)의 발생 위험이 증가함.
Criterion 3에 해당하지 않는 기능은 다음과 같습니다.
- 특정 예방, 진단, 치료 과정을 제공
- 특정 후속 지침(follow-up directives)을 제공
- 환자 안전을 보장하기 위해 잠재적인 임상개입(clinical intervention)을 촉발하도록 Time-critical한 alarm이나 alert를 제공
- 환자의 특정 질병이나 상태에 대한 치료 계획을 제공
- 특정 질병이나 상태에 대한 징후가 보일 수 있다는 정보나 위험 확률(risk probability) 또는 위험 점수(risk score)를 특정 예방, 진단, 치료 목적으로 제공
Criterion 4) Intended for the purpose of enabling an HCP to independently review the basis for the recommendations that such software presents so that it is not the intent that the HCP rely primarily on any of such recommendations to make a clinical diagnosis or treatment decision regarding an individual patient
HCP가 권장사항(Recommendation)에 대한 근거를 독립적으로 검토할 수 있게 하여, 권장사항을 과도하게 의존하지 않고 자신의 판단에 따라 임상 결정을 내릴 수 있도록 한다면 의료기기에서 면제됩니다 (다른 조건도 동시에 만족한다는 전제하에).
달리 말하면, HCP에게 CDSS의 동작원리와 논리에 대한 정보를 투명하게 제공함으로써 HCP가 권고사항의 근거에 대해 잘 이해하도록 도움을 주어야 합니다.
FDA는 본 조건을 만족하기 위해 CDSS의 표시기재사항(Labeling)에 다음 사항이 포함되어야 한다고 권장합니다.
- 의도된 HCP 사용자와 의도된 환자 집단을 포함한 purpose 또는 intended use
- 요구되는 입력 데이터를 명시하고, 데이터가 어떻게 얻어지고, 데이터간의 관련성, 데이터 품질 요구사항에 대한 지침을 이해하기 쉬운 언어로 작성
- CDSS의 기반을 형성하는 알고리즘 개발 및 검증(development and validaiton)에 대해 이해하기 쉬운 언어로 설명
- A summary of the logic or methods (e.g., meta-analysis of clinical studies, expert panel, statistical modeling, AI/ML techniques);
- A description of the data whether the data is representative of their patient population (e.g., relevant sub-groups, disease conditions, collection sites, sex, gender, ethnicity) and assess if best practices were followed (e.g., independent development and validation datasets);
- A description of the results from clinical studies conducted to validate the algorithm/recommendations so that an HCP can assess the potential performance and limitations when applied to their patients (e.g., sub-populations with untested or highly variable algorithm performance)
- 기타 고려사항(e.g., 결측치, 데이터 손상, 예상치 못한 입력데이터 등)에 관한 정보 제공
📌 FDA는 소프트웨어 기능이 Criterion 4에 부합하는지를 평가하기 위해서 사용성 시험(usability testing)을 진행해야 할 수도 있다고 명시하고 있습니다.
CDSS 기능의 의료기기 해당여부 판단 방법
위의 네 가지 조건에 대한 FDA의 기준을 모두 반영하여, CDSS 기능이 의료기기 여부에 해당하는지 판단하는 절차는 아래의 흐름도로 요약해볼 수 있겠습니다 (제가 직접 만든 것이므로 참고용으로만 봐주세요😄).
앞서 말했듯이 Criterion 1-4를 모두 만족해야 의료기기 범위에서 면제가 됩니다.

판단 사례
본 가이던스에서는 마지막으로 CDSS 기능에 대해 Criterion 1-4가 어떻게 적용되는지 다양한 사례와 해석을 제공합니다. 본 포스팅에서는 일부 사례만 소개해드리니, 더 다양한 사례가 궁금하신 분들은 가이던스 원문을 참고하시기 바랍니다!
A. Examples of Non-Device CDSS Function (Criterion 1~3) - 11개 사례
2. Matching patient-specific medical information from records or reports to reference information (e.g., clinical guidelines) that is routinely used in clinical practice:
- Software function that matches patient-specific medical information (e.g., diagnosis, treatments, allergies, signs or symptoms) to reference information routinely uses in clinical practice (e.g., practice guidelines) to facilitate assessments of specific patients.
- Software function that matches patient-specific medical information to peer-reviewed literature publications on related topics.
9. List of preventive, diagnostic or treatment options:
- Software function that provides a list of appropriate cholesterol-lowering drugs to HCPs to consider based on a patient’s cholesterol levels and demographics found in the electronic health record (EHR).
- Software function that analyzes medical information on a patient’s asthma diagnosis and demographics from the patient’s medical record and provides an HCP with a list of FDA-approved treatment options for asthma.
B. Examples of Non-Device CDS Software Functions (Criterion 4) - 3개 사례
1. The software labeling and function provide the following information to the HCP:
- The intended use, HCP user, and patient population are clearly identified. The intended use is not time-critical, and the intended HCP is expected to have sufficient time and training to understand the practice guidelines that are the basis of the recommendations;
- The input medical information is clearly identified and relevant, with data quality requirements to ensure compatibility to enable relevant medical information to be extracted from the EHR;
- A plain language description of the underlying algorithm development and validation. In addition, the practice guidelines being implemented are clearly identified to the HCP, and the guidelines contain sufficient information on their development and clinical studies underlying the recommendations for ESRD treatment options; and
- The recommendations are provided to the HCP with relevant patient-specific information including a description of how the patient-specific information matches the criteria for treatment options in the practice guidelines. The output indicates whether any expected input medical information from the medical record was missing.
C. Examples of Device Software Functions - 34개 사례
12. Software function that analyzes patient-specific medical information to detect a life-threatening condition, such as stroke or sepsis, and generate an alarm or an alert to notify an HCP. This software is a device function. It does not meet Criterion 3 because it is intended to provide a specific diagnostic output or directive, including an alarm which supports time-critical decision-making
25. Software function that analyzes hourly pulse oximetry and heart rate measurements (e.g., from a patient’s EHR) to identify signs of patient deterioration and alert an HCP. This software is a device function. It does not meet Criterion 1 because it analyzes a pattern. It does not meet Criterion 2 because it is not intended to display, analyze, or print medical information. It does not meet Criterion 3 because it provides a specific diagnostic output or directive and supports time-critical decision making
28. Software function that analyzes the radiologist’s reported imaging findings and other patient-specific medical information taken by an HCP upon admission as input to a stroke triage algorithm that indicates whether to transfer the patient to a major stroke center for an intervention. This software is a device function. It does not meet Criterion 3 because it provides a specific, time-critical diagnostic or treatment output or directive.
향후 일정
오늘 소개해드린 FDA에서 발간하는 가이던스 이외에도 여러 국가에서 다양하게 국가별 규제 사항에 대한 가이드라인을 제공하고 있습니다.
에이아이트릭스 RA/QA 팀에서는 지속적으로 인공지능(AI) 기술과 소프트웨어 의료기기에 관한 최신 규제를 모니터링하고 국내 업계에 소개할 예정입니다.
국내의 관련 분야 종사자 분들 중에서 이러한 내용에 관심이 있거나 구체적인 논의가 필요하다면 언제든 연락 바랍니다! 🙌🏽
'인사이트' 카테고리의 다른 글
| 기존 평가도구의 한계를 극복하는 인공지능 (0) | 2023.05.23 |
|---|---|
| 패혈증 사전 예측의 중요성 (0) | 2023.05.23 |
| 불쾌한 골짜기를 넘고 넘어 도달한 버추얼 휴먼 (0) | 2022.11.18 |
| 코로나19로 성큼 다가온 미래, “버추얼 휴먼(virtual human)” (0) | 2022.10.28 |
| [규제 Insight] FDA 가이던스 'Computer Software Assurance for Production and Quality System Software' 분석 (0) | 2022.10.20 |